小伙伴们,相信大家都有过这样的经历:煮饭时忘记看时间,要么饭焖过头老了,要么忘记关火。那如果电饭煲能像个贴心的小助手一样,主动提醒你"米饭煮好了,快来享用吧",会不会很棒呢
电饭煲智能化之路,语音实时反馈操作状态
随着智能家居浪潮的席卷,现代电饭煲早就不再是那个只会闷声煮饭的厨房小家电了。就像手机从只能打电话进化到智能手机一样,电饭煲也在悄悄地变聪明。而语音提示功能,正是这场智能化革命中的关键一环。当你在厨房忙碌,电饭煲正式进入工作后会开口说话:"主人,我已经帮您选择了煮饭模式,大约需要30分钟哦!"这种人机交互体验,是不是瞬间让做饭变得更有趣了?

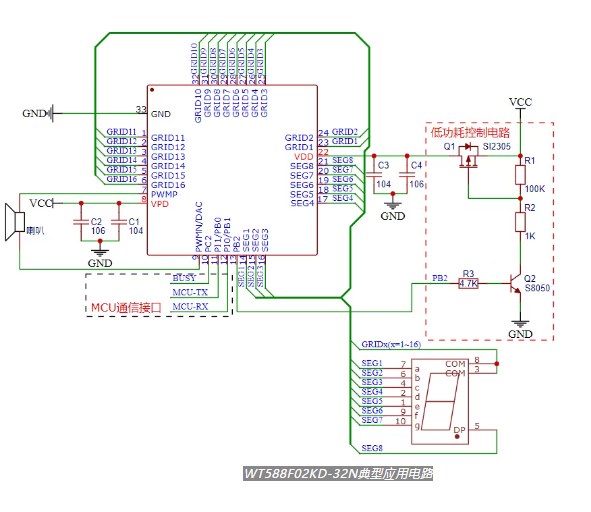
WT588F02KD-32N芯片-高音质低功耗,一芯多用,语音播报+LED驱动
别看这颗芯片只有QFN32封装那么小,它的本事可不容小觑。内置16位DSP核心,32MHz的内部振荡频率,2M bit的Flash存储容量,能够存储约170秒的高质量语音内容。更让人惊喜的是,它的待机功耗小于5μA——这意味着即使24小时开机,一年的耗电量也微乎其微。
这个时候有些同学就要问了:"芯片这么小,怎么能发出清晰的声音呢?"秘密就在于它内置的16位PWM输出功能,可以直接驱动8Ω0.5W的喇叭,无需额外的功放电路。就像一个小小的"扬声器",既节省了空间,又降低了成本。

这种"一芯多用"的设计思路,让电饭煲厂商可以用一颗芯片解决两个问题,既减少了PCB板上的元器件数量,又降低了生产成本。就像用一把瑞士军刀代替了一堆工具,既实用又经济。

从商业角度来看,WT588F02KD-32N芯片展现了令人惊叹的成本控制智慧。传统方案需要分别采购语音芯片和数码管驱动芯片,而现在一颗芯片就能搞定所有功能。
更重要的是,这颗芯片支持重复烧录,区别于传统的OTP(一次性烧录)芯片。这意味着厂商可以根据不同市场需求,灵活更换语音内容,甚至可以推出多语言版本。想象一下,同一款电饭煲可以说中文、英文、日文,这为产品出口提供了极大的便利。
从连接到对话 极简电路设计 提升产品竞争力
更贴心的是,芯片还提供了BUSY信号反馈。当芯片正在播放语音时,BUSY信号变为低电平,告诉主控MCU"我正在忙,请稍等"。这种设计确保了语音播放的完整性,不会出现语音被打断的尴尬情况。

当你按下电源键时,电饭煲会温柔地说:"欢迎使用智能电饭煲,让我为您烹制美味佳肴。"这个开机问候就像老朋友见面的招呼,瞬间拉近了人与机器的距离。
接下来,当你选择煮饭模式时,电饭煲会确认:"已选择煮饭模式,预计烹饪时间30分钟。"同时,数码管上开始显示倒计时,让你心中有数。烹饪开始时,一句"开始烹饪,请稍候"告诉你米饭已经开始它的美味转化之旅。在烹饪过程中,电饭煲还会适时地说:"米饭正在焖煮中,请耐心等待。"这种阶段性提示让等待变得不再漫长。当米饭煮好时,电饭煲会欣喜地宣布:"美味米饭已煮好,请享用!"这声提醒就像餐厅服务员的"上菜"通知,让你第一时间享受到最佳口感的米饭。


特殊群体的福音 -关爱银发和视障人群 让科技更有温度
这种语音提示功能不仅仅是酷炫的展示,更是对特殊群体的关爱体现。对于视力不佳的老年人来说,清晰的语音提示比小小的数字显示更加实用。当奶奶听到"保温中,请随时享用"的提示时,她就知道饭还是热乎乎的,可以安心用餐。
对于忙碌的上班族来说,语音提示也是一个贴心的小助手。当你在客厅看电视时,厨房传来"米饭已煮好"的声音,你就知道该去盛饭了,再也不用担心忘记时间让米饭焖过头。
当检测到温度异常时,电饭煲会紧急播报:"温度过高,请检查设备!"当水位不足时,会提醒:"水位不足,请添加适量水分。"这些及时的安全提醒,就像一个经验丰富的厨师在旁边指导,确保烹饪过程的安全性。
未来已来 智能厨房的想象空间
结合物联网技术,电饭煲还能与手机APP连接,当你还在办公室时,就能收到"米饭已煮好"的推送通知。回到家时,热腾腾的米饭正在等着你,这种智能化体验将让生活变得更加便捷。
WT588F02KD-32N芯片的故事告诉我们,科技创新不一定要惊天动地,有时候一个小小的改进就能带来巨大的用户体验提升。让电饭煲开口说话这件事,看似简单,实则蕴含着深刻的人性化思考。
——唯创知音创始人李国军
在这个快节奏的时代,我们需要的不仅仅是功能强大的产品,更需要有温度的科技陪伴。当电饭煲用温柔的声音说出"美味米饭已煮好,请享用"时,传递的不仅仅是信息,更是一份来自科技的关怀。
小伙伴们,下次当你听到电饭煲的语音提示时,不妨想想这背后小小芯片的大智慧。正是这些看似微不足道的技术创新,正在悄悄改变我们的生活方式,让智能家居从概念走向现实,让科技真正服务于人类的美好生活。