小伙伴们,新一期的#唯创WT芯片小讲堂 又和大家见面了这一次,我们要聊的不是那些高大上的半导体设备,而是一个与我们日常生活息息相关的小物件——智能保温杯。
你可能会好奇,保温杯不就是个装水的容器吗,能有多智能?别急,当我们把一颗小小的语音芯片装进保温杯后,故事就变得有趣多了

01-保温杯开口说话,会是一种什么样的体验?
想象一下这样的场景:你正埋头工作,全神贯注地敲着键盘,一晃眼几个小时过去了,突然感到口干舌燥才想起来——糟糕,又忘记喝水了!或者更糟的情况,匆忙中端起杯子猛灌一口,结果被滚烫的热水烫得龇牙咧嘴。这些看似琐碎的小烦恼,其实困扰着很多人。
那么,如果保温杯能够主动提醒你"该喝水啦",能够告诉你"水温刚刚好,可以喝了",甚至在电量不足时说一句"我快没电了,记得给我充电哦",是不是就像多了一个贴心的小管家?
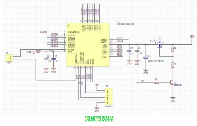
这就是智能保温杯要解决的核心问题:让传统的保温容器变得更主动、更贴心、更懂你。而实现这一切的关键,就藏在一颗仅有4×4毫米大小的芯片里——唯创知音的WT588F02KD-32N语音芯片。

02-小身材,大能量:这颗芯片到底有多强
WT588F02KD-32N是一款高度集成的16位DSP语音芯片。说到这里,有些同学可能要问了:什么是DSP?为什么要用16位?别担心,我们用更直白的方式来理解。
你可以把这颗芯片想象成保温杯的"大脑+嘴巴+眼睛"的组合体。它不仅能存储和播放语音(嘴巴),还能驱动LED数码管显示信息(眼睛),甚至还能检测电池电量(自我感知)。关键是,所有这些功能都集成在一颗小小的芯片里,采用QFN32封装,尺寸只有指甲盖那么大。
这颗芯片内置32MHz振荡器,支持WAV音频格式,最高可以存储170秒的高质量语音内容。170秒能干什么?足够播放几十条不同的语音提示了,比如"水温45度,适合饮用""您今天已经喝了800毫升水,继续加油""电量不足,请及时充电"等等。
更厉害的是,WT588F02KD-32N的16位PWM输出可以直接驱动8Ω/0.5W的喇叭,不需要额外的功放电路。这意味着什么呢?就好比你本来需要请两个人来完成一项工作,现在一个人就搞定了,既省钱又省事。对于保温杯制造商来说,这大大简化了产品设计,降低了成本,也提高了系统的可靠性。
03-集成LED显示驱动能力,嘈杂环境也能听得清
有些同学可能会想:光有语音提示够吗?如果在嘈杂的环境中听不清怎么办?这就要说到WT588F02KD-32N的另一个独特优势了——集成LED显示驱动能力。芯片可以直接驱动数码管显示信息,实现真正的"声光同步"。当芯片播放"水温适合饮用"时,LED屏幕上会同步显示温度数值;
当提示"电量不足"时,屏幕上的电池图标会开始闪烁。这种多感官的信息传递方式,就像在黑暗中既点亮了灯又敲响了钟,确保你不会错过任何重要提示。
传统方案中,要实现语音播报和显示功能,通常需要分别使用语音芯片和显示驱动芯片,还要再加上电量检测芯片,整个系统变得复杂而臃肿。而WT588F02KD-32N的多功能集成特性,让这一切在单颗芯片上就能完成,就像把三个人的工作交给一个全能选手,效率自然大大提升。

03-强大的拓展能力,可与各种传感器完美配合
这个时候可能有同学要举手提问了:既然是智能保温杯,那温度检测功能是怎么实现的呢?WT588F02KD-32N本身带温度传感器吗?这是个好问题!
实际上,WT588F02KD-32N本身并不带测温功能,但它拥有强大的接口扩展能力,可以与各种外部温度传感器完美配合,就像一位优秀的指挥家,虽然自己不演奏乐器,却能把乐团协调得天衣无缝。

在实际应用中,开发人员可以选用热敏电阻、热电偶或数字温度传感器等外部测温元件。这些传感器就像保温杯的"温度探测器",负责实时采集水温数据。然后,它们通过UART串口通信将信息传递给WT588F02KD-32N芯片,芯片再根据预设的逻辑触发相应的语音提示和显示功能。

整个过程就像接力赛:温度传感器跑第一棒,把温度数据传给芯片;芯片接过接力棒,判断温度是否适宜,然后决定播放什么语音、显示什么内容。
比如,当外部传感器检测到水温过高时,会向芯片发送信号,芯片随即播放"水温太高,请注意烫伤"的语音提示,同时在LED屏幕上显示具体温度值和警告图标;当水温降到适宜饮用的温度时,则会提示"水温适合饮用,请慢慢享用"。
这种模块化设计方式非常灵活,就像搭积木一样。
保温杯制造商可以根据产品定位和成本要求,自由选择不同精度和价位的温度传感器,实现最优的产品方案。想做高端产品?配个精度高的数字温度传感器;追求性价比?用个普通的热敏电阻也能工作得很好。
02-智能保温杯还能做什么?
说了这么多技术细节,我们来看看基于WT588F02KD-32N芯片的智能保温杯,在实际生活中到底能带来哪些便利。

首先是定时提醒功能。这对需要规律饮水的人群尤为重要。芯片支持多组时间提醒设置,可以每隔一段时间主动提醒你喝水。对于经常忙到忘记喝水的办公族,或者需要按时服药配水的老年人,这个功能简直是刚需。想象一下,当你全神贯注工作时,保温杯温柔地说一句"主人,您已经两小时没喝水了,休息一下吧",是不是比手机闹钟更温馨?
其次是饮水记录与鼓励功能。这个特别适合儿童群体。芯片可以记录并显示饮水量,当孩子达到一定的饮水目标时,给予语音鼓励,比如"太棒了,你今天喝够800毫升水了,获得1颗小星星!"通过这种游戏化的互动方式,培养孩子良好的饮水习惯变得有趣多了。
还有低电量预警功能。芯片内置低电量检测功能,当电池电压低于设定值时,会自动触发语音提示"电量不足,请及时充电",并通过LED显示屏显示电量图标。这样你就能随时了解保温杯的电量状态,合理安排充电时间,避免关键时刻突然"罢工"。
更有趣的是,WT588F02KD-32N支持自定义语音内容。制造商可以通过上位机工具轻松更新语音库,实现多语言版本切换,甚至为不同场景定制专属语音。

想象一下,儿童节时保温杯用卡通音调提醒小朋友喝水;情人节时又能播放温馨的祝福语"亲爱的,记得多喝热水哦";你甚至可以录入家人的声音,让爸妈的关怀伴随左右。每个保温杯都能成为独一无二的存在,这种个性化能力是传统保温杯无法想象的。

02-工程师的福音:简化设计 快速上市
对于产品开发工程师来说,WT588F02KD-32N的易用性同样值得称道。芯片通过UART串口与主控MCU连接,只需简单的指令就可以控制语音播放和显示内容,大大降低了开发难度。与传统的多芯片方案相比,WT588F02KD-32N的单芯片设计大幅简化了电路板布局,减少了元器件数量,降低了整体BOM成本。
省下来的不仅是钱,还有宝贵的产品空间——在寸土寸金的保温杯内部,每一立方毫米的空间都很珍贵。更少的元器件意味着更高的系统可靠性,毕竟零件越少,出故障的可能性就越小。
这种高度集成的设计理念,为保温杯生产商提供了更具竞争力的技术选择,让他们能够快速推出功能丰富、价格合理的智能产品,抢占市场先机。
WT588F02KD-32N语音芯片的应用,正在让日常饮水体验变得更加智能、更加人性化。科技不再是冷冰冰的参数和复杂的电路图,而是融入生活每个细节的温暖关怀。

从某种意义上说,智能保温杯只是一个开始,一个缩影。它让我们看到,即便是最普通的日用品,也能通过小小的技术创新焕发新的生命力。当一颗4×4毫米的芯片,能让一个简单的保温杯变得如此贴心智能时,我们不禁要想:未来的生活,还会有多少惊喜在等着我们?
也许有一天,家里的每一件物品都会成为你的智能助手,水杯提醒你喝水,餐具提醒你用餐,枕头监测你的睡眠质量……而这一切的起点,或许就是从眼前这颗小小的语音芯片开始。